伴随着二级建造师的执业范围扩大,新增考试人数必然大增,2017接近岁末,迎接2018,今天给大家分享一份最全面的报考建造师专业对照表,供大家参考!
如若您专业不符合要求,可联系我校老师确认后再行重修新学历。



注:
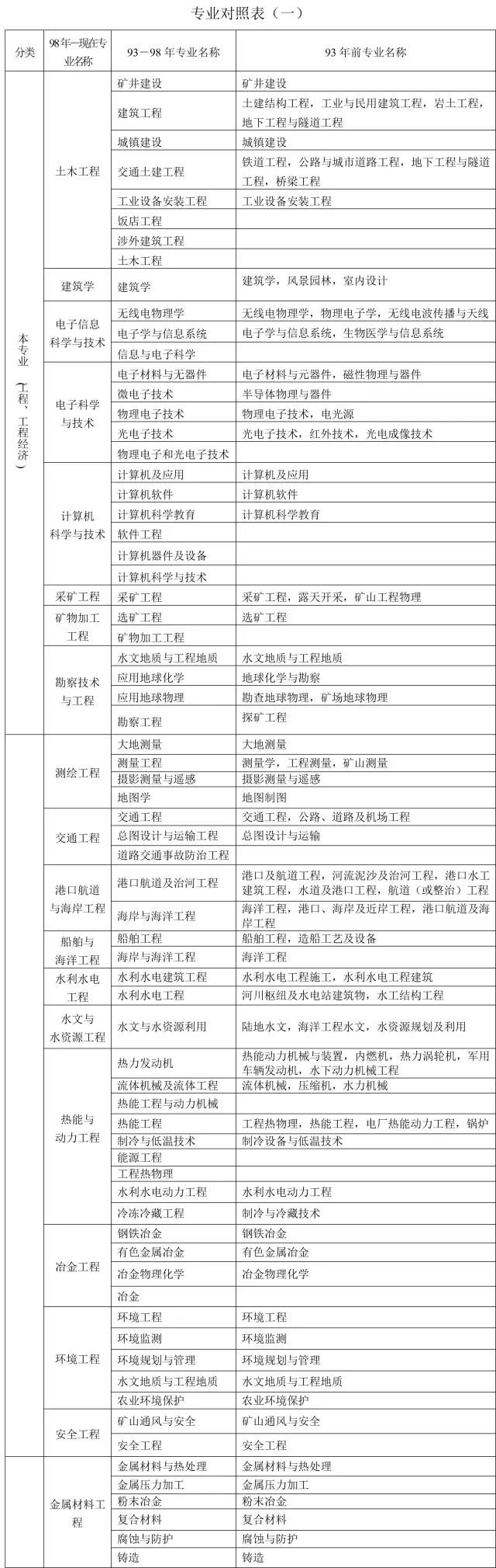
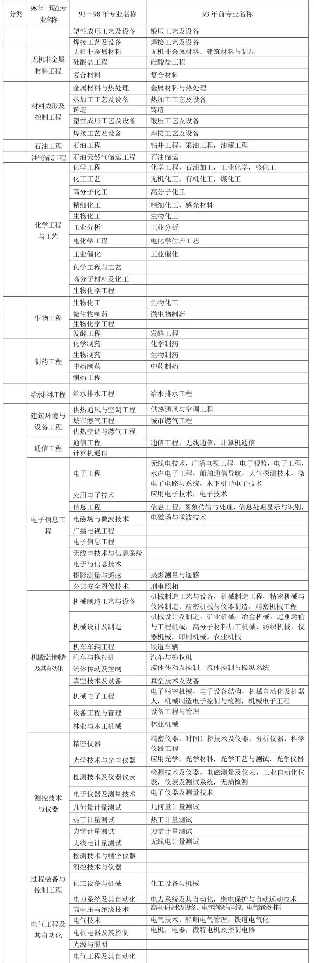
1、本表按教育部现行《普通高等学校本科专业目录新旧专业对照表》编制,共涉及“土建类、测绘类、水利类、交通运输类、能源动力类、地矿类、材料类、电气信息类、机械类、管理科学与工程类、生物工程类、化工与制药类、工程力学类”等18类45个专业,其中本专业36个,相近专业9个。
2、其他专业:除本专业和相近专业外的工科、管理或经济专业。
3、 为便于考核认定条件中有关专业学历的确认,对“本专业”、“相近专业”和“其他专业”进行了划分,供申报和审核考核认定条件时参考。其他专业的具体范围由建设部、人事部确认。

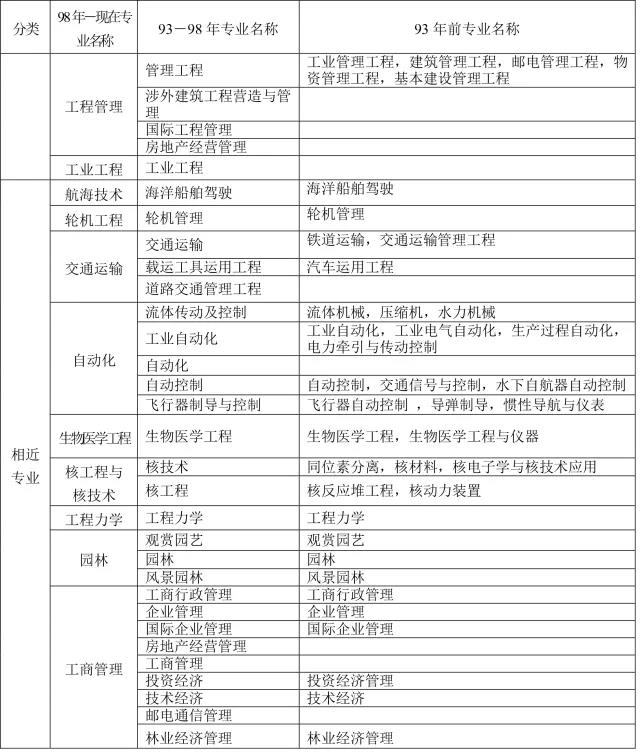
注:本表按教育部现行《普通高等学校高职高专教育指导性专业目录(2005年版)》编制。共涉及“土建施工类、工程管理类、建筑设计类、城镇规划与管理类、建筑设备类、市政工程类、房地产类、水利工程与管理类、机械设计制造类、自动化类、电子信息类、通讯类、环保类、机电设备类、公路运输类、铁路运输类、港口运输类、管道运输类、林业技术类、城市轨道运输类、水上运输类、民用运输类、资源勘查类、水利水电设备类、地质工程与技术类、矿冶工程类、矿物加工类、测绘类、材料类、能源类、电力技术、计算机类、安全类、广播影视类”等34类133个专业,其中本专业76个,相近专业57个。
由于二建报名及考试有本地属性,具体情况请前往当地人事考试中心网站确认报名条件。以下内容,仅供参考!
1、不能报考二级建造师的专业:(包括但不限于)
会计学、财务会计电算化、统计学、经济管理、金融管理;
艺术设计、美术、数学、工业经济、工业外贸、行政管理、商业经济、视觉传达设计;
林学、经济学、经济管理、粮食工程、法律、电子商务、人力资源管理、贸易、物理、部队管理;
工艺美术、环境艺术设计、美术设计、临床医学、人造板、家用电器、现代汽车技术、多媒体技术与应用;
机修、移动应用开发、乡镇管理、广告装潢、茶学、资产评估、电脑美术、公共事业管理、海事管理。
2、专业对照表里没有,但可以报考的专业:(具体以各地规定为准)
室内设计、装饰装修、美术装潢、建筑经济、工程造价、建筑水电、城镇规划、营房建设;
农林经济管理、生物工程、建筑会计、物业管理、水土保持、工业发酵、网络构建技术;
可视化编程、模具设计与制造、企业物资管理、国际贸易与工商管理、用电管理;
计算机绘图、工程兵指挥、材料物理、计算机图形图像处理、现代通信、现代设备管理与维修、社区智能化设备与管理;
供用电技术、木材加工、火电厂集控运行、网络系统管理、数据库管理、基建财务与预算;
数控应用技术、电脑装潢设计、城市园林设计与花卉、光纤通信、电力机车运用与检修、图文信息处理、WEB应用程序设计;
应用物理学、计算机美术、应用物理、地理信息系统、锅炉维护与运行、检测技术及仪器、新材料应用、油料化验、果竹花卉与园林、安全技术、环境生态、加工制冷。
3、技校、职高学历不能作为中专学历报考。
4、乡镇、非公的职称不能作为免考条件。
5、临时建造师不可以作为免考条件。
6、报考条件中有关学历的要求是指经国家教育行政主管部门承认的正规学历或学位。
关注《大展培训学校》公众号,获取最新建筑界最新动态
关注《大展建筑人才网》公众号,获取最新招聘、求职信息